S obzirom na to da je malo radova u časopisima izdavačke skupine Nature u kojima je među adresama autora naveden Biološki odsjek (BO) PMF-a u Zagrebu, valja istaknuti rad studenta doktorskog studija BO PMF-a Nike Kasala (IRB), objavljen u časopisu Nature Communications u siječnju ove godine. Niko Kasalo je prvi autor rada, uz koautore Mirjanu Domazet-Lošo (FER) i Tomislava Domazet-Lošu (IRB, HKS).
https://www.nature.com/articles/s41467-026-68724-6
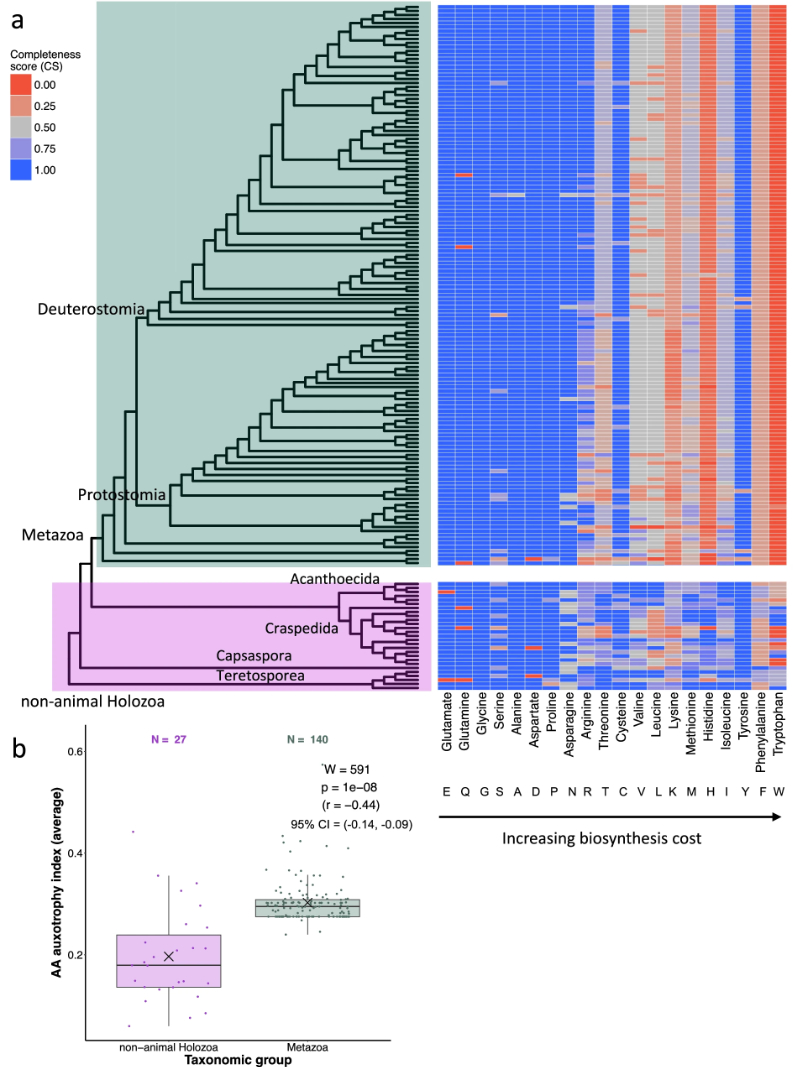
Rad pokazuje da su esencijalne aminokiseline u životinja energetski skuplje za sintezu od neesencijalnih, što je vjerojatno pogodovalo gubitku njihovih biosintetskih putova na početku evolucije životinja. Autori zaključuju da je taj prijelaz bio važan za nastanak životinja jer je omogućio dobivanje skupih aminokiselina iz okoliša i njihovu slobodniju ugradnju u proteine.
